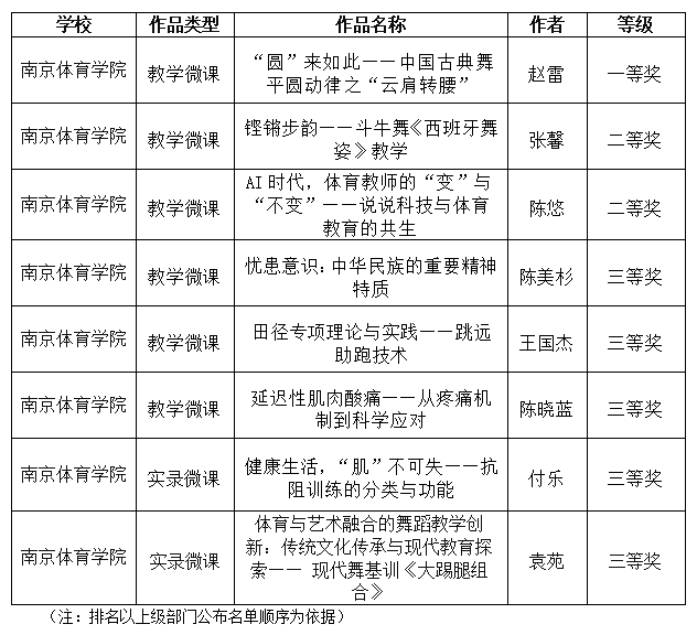
近日,2025年江苏省高校微课教学比赛结果已公布。在本届比赛中,我校积极组织教师参赛,共推荐10项作品,最终获奖8项,其中一等奖1项、二等奖2项、三等奖5项,展现了我校教师扎实的教学功底与创新能力。
本届高等学校微课教学比赛由江苏省高等学校教育信息化研究会举办,经学校遴选报送、专家在线评审、会议复核和在线公示,共评审出教学微课和实录微课两类获奖作品共929项(不含军事院校),其中全日制组一等奖作品125项,二等奖作品274项,三等奖作品447项。
此次我校取得的优异成绩,既是对参赛教师辛勤付出的肯定,也是学校长期以来重视教学质量提升、鼓励教师创新教学方法的成果体现。未来,我校将继续积极探索教育教学新模式、新方法,推动信息技术与教育教学的深度融合,为江苏省高等教育事业的发展做出更大的贡献。
2025年江苏省高校微课教学比赛获奖名单(全日制组)

图文:李丹
审核:王凯、夏菁





